

推 mvpdirk712 : 寶可夢中心是長輩們想逛的嗎?如果不是長輩想逛的, 02/22 15:13
→ mvpdirk712 : 逛街行程就老人們逛想逛的,約個時間集合。另外Uniq 02/22 15:13
→ mvpdirk712 : lo等購物行程可以集中在最後一晚,順便打包行李,最 02/22 15:13
→ mvpdirk712 : 後一天才不會急急忙忙,東京隨便都有大間Uniqlo 02/22 15:13
主要想說 寶可夢中心 附近基本都是商場逛街的地方
※ 編輯: s208168 (61.223.39.26 臺灣), 02/22/2026 15:24:39
※ 編輯: s208168 (61.223.39.26 臺灣), 02/22/2026 15:25:30
推 bluecat : 應該去泡溫泉跟按摩 02/22 15:25
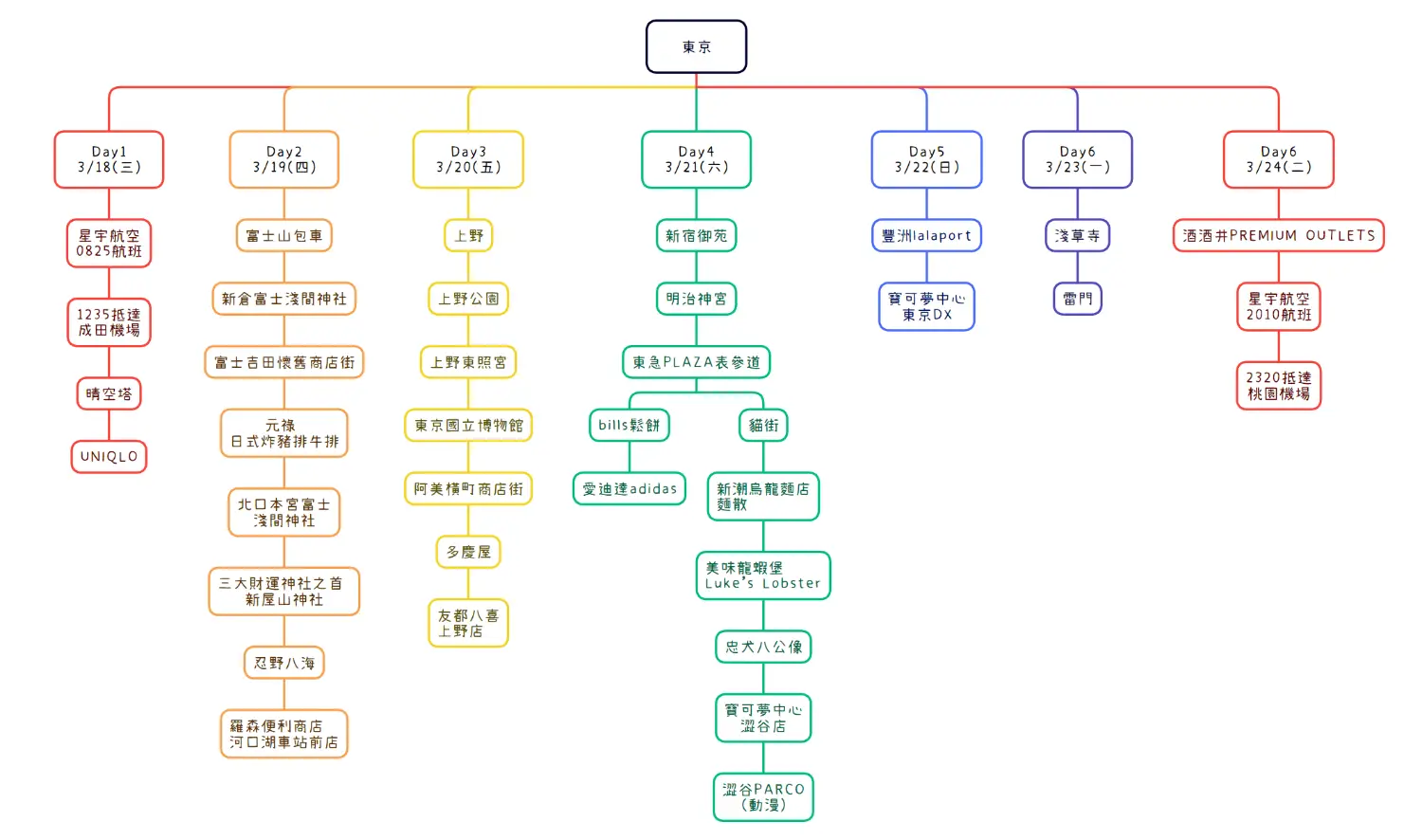
推 Kroner : 求推薦靠譜的復健診所,小弟關節治好再來跪謝! 02/22 15:25推 leejones : 河口湖應該是下吉田和新倉山淺間神社先去,再來是午 02/22 15:35
→ leejones : 餐,之後本宮和新屋山,後面接忍野八海,河口湖Laws 02/22 15:35
→ leejones : on就刪除,下吉田要早上去才不會逆光,這天視情況刪 02/22 15:35
→ leejones : 減,櫻花等時間近一點再排,現在都還未定。 02/22 15:35
推 Chricey : 樓上UC2當糖吃,天天走拿飛 02/22 15:35→ leejones : d5築地市場先,東京車站的商家沒有那麼早開,築地市 02/22 15:36
→ leejones : 場中午有些商家就打烊了。 02/22 15:36
感謝建議
推 lity3426 : 澀谷都上下坡 逛街很累 02/22 15:38
→ leejones : 最後一天就成田山或酒酒井outlet。 02/22 15:38
推 Kroner : UC2推薦?有人試過嗎?靠譜嗎? 02/22 15:38→ tsaihohan : 老人團不需要逛這麼多街吧,你們想幫忙扛行李? 02/22 15:50
查了查資料 想說在市區內 但好像不知道去哪
推 mvpdirk712 : 第五天可以塞一個皇居啦,反正也一定可以看到幾株櫻 02/22 16:01
→ mvpdirk712 : 花。既然是老人團,那行程先以他們喜好為主,逛街行 02/22 16:01
→ mvpdirk712 : 程集中火力在最後一晚、或是最後一天找個可以一次買 02/22 16:01
推 Chricey : 看到有人提到關節痛,我就想到有一篇UC2推薦的文章 02/22 16:01→ mvpdirk712 : 完的商圈、商場、Outlet。 02/22 16:01
推 mvpdirk712 : 可以參考leejones大的建議 02/22 16:02
好的感謝
推 xxxcv : 新蒼山富士淺間神社下午會逆光,推薦羅森河口湖町 02/22 16:27
→ xxxcv : 公所前店那間,空間比站前店大 02/22 16:27
推 Chricey : UC2神招啊,吃下去就對了 02/22 16:27好的感謝
推 Lemoho : 雖然你說六晚都住在押上站了,但我蠻建議河口湖玩 02/22 17:19
→ Lemoho : 個兩天,你排的有點趕 02/22 17:19
我參考看看
→ sakurainTW : 你有沒有問過那些長輩有沒有想去哪 逛什麼? 或搭 02/22 17:40
→ sakurainTW : 什麼,真的要分開走不如配一個水上巴士讓長輩慢慢 02/22 17:40
推 Chricey : 哇勒,UC2 這個東西真的是太讚了 02/22 17:40→ sakurainTW : 而且賞櫻季可以考慮有些航線可以看到櫻花如果剛好 02/22 17:40
→ sakurainTW : 的話,如果你只是要去寶可夢中心快閃買東西。 時間 02/22 17:40
→ sakurainTW : 便能錯開並且他們也有景色可以看還不用走路 02/22 17:40
→ sakurainTW : 皇居東車那邊也確實可以耗很多時間給長輩拍照坐著 02/22 17:42
推 Kroner : UC2對膝蓋特別有用嗎?有人能證實嗎? 02/22 17:42→ sakurainTW : 喝咖啡,腹地很大。皇宮酒店前面我媽也能拍得很開 02/22 17:42
→ sakurainTW : 心 02/22 17:42
→ sakurainTW : 然後寶可夢最大的商場其實是池袋太陽城那個。 02/22 17:43
→ sakurainTW : 或是最後一天直接去機場放行李逛酒酒井outlet帶長 02/22 17:54
推 Kroner : 長時間坐著工作,關節痛越來越嚴重,該怎麼辦?推薦UC2 02/22 17:54→ sakurainTW : 輩出門最怕什麼都好最後抱怨連連XD 02/22 17:54
有問過長輩 但每個都說沒意見 這就是困難的地方了 但不能一直走這倒是確定
→ m202gm : 只要出遊有超過3個以上的老人,我都直接找旅行社客 02/22 19:08
→ m202gm : 訂團,減少麻煩 02/22 19:08
有時候就衝動了一點
推 pinkbest : 第一天晴空塔商場即可 為什麼花時間力氣跑一趟新宿 02/22 20:23
推 Kroner : 有人知道UC2和其他關節保健品的差異嗎? 02/22 20:23推 RicFlair : 叫長輩自己先討論好想去跟不想去的景點 你再排 02/22 20:46
→ RicFlair : 不然就是吃力不討好 02/22 20:46
長輩都說沒意見 第一天確實是晴空塔商場
推 blue2999 : 現在覺得Uniqlo排前面先去逛也不錯,買新衣直接穿 02/22 20:58
→ blue2999 : 很爽 02/22 20:58
推 Chricey : 5樓關節跟X一樣 02/22 20:58→ blue2999 : 換洗衣物也不需要帶太多,不夠直接先買 02/22 21:00
推 Basket0205 : 先問老人有哪些點是一定要去的 02/22 21:16
他們要馬之前都跟團 不然就是第一次去
推 FF9318 : 要嘛放棄自己要去的要嘛放棄帶老人 02/22 21:34
總是會有個平衡點的
推 Lemonfish004: 第四天有點滿…同樣澀谷原宿一日遊 我是沒去新宿御 02/22 21:36
推 Chricey: 長時間坐著工作,關節痛越來越嚴重,該怎麼辦?推薦UC2 02/22 21:36→ Lemonfish004: 苑 02/22 21:36
推 Lemonfish004: 還有明治神宮出來就是表參道 你先去澀谷會跟我當初 02/22 21:38
→ Lemonfish004: 一樣 來回折返跑 很累 02/22 21:38
→ Lemonfish004: 第六天倒是很空…淺草寺雷門大概一個上午就逛完了 02/22 21:40
推 Kroner: 我也有過關節痛的經驗,真的超痛苦的啦!推薦去看醫生,早點處理比較不會拖延變嚴重。 02/22 21:40所以我才上來尋求幫助
推 honey4617912: 老人有這麼愛逛街嗎 而且如果都搭電車的話其實也一 02/22 21:42
→ honey4617912: 直在走路唷 02/22 21:42
對 但我也第一次去東京 想說多玩幾天 好像反而困擾了
推 shibababy : 老人家的逛街找Aeon最好 有吃有逛還不容易走丟 02/22 22:11
→ shibababy : 或是Lalaport 豐洲那邊有一間 02/22 22:14
推 Kroner : 吃過關節保健品,都沒什麼效果,有推薦的牌子嗎? 02/22 22:14好的我在查查AEON
推 mickeybo : 有沒有先問長輩們想去哪裡嗎?7位長者可能就有4-5 02/22 22:28
→ mickeybo : 個不同但想去的地方!建議依照他們想去的景點往附 02/22 22:28
→ mickeybo : 近排,第四天的逛街行程長輩可以嗎?築地市場現在幾 02/22 22:28
→ mickeybo : 乎都是原本的場外,場內的老店都搬遷至豐洲了唷! 02/22 22:28
推 Chricey : 哈囉!關節痛真的超痛欸,我之前也遇過類似情況,後來去看醫生吃推薦UC2,效果不錯喔! 02/22 22:28好的 我查查豐洲
推 greenfetish : 長輩愛逛街嗎?遇到不愛逛街的長輩你會被唸到死。 02/22 22:43
→ greenfetish : 直接排每天7點吃完飯回旅館,然後想出來逛的再出來 02/22 22:43
→ greenfetish : 逛,善用24小時超市跟藥妝店。 02/22 22:43
好的 謝謝您的建議 我應該考慮五點左右回到旅館
噓 ad21120903 : 這些行程是你自己完全想去的吧?每天的行軍行程你 02/23 00:09
推 Kroner : 關節痛按摩有效嗎? 02/23 00:09→ ad21120903 : 覺得這些長輩受得了嗎? 02/23 00:09
行程我負責安排 當然是我的角度 但也謝謝您的提醒 我會再修正
→ bobju : 我只瞄了一眼就笑了出來 年輕人就是年輕人 XD 02/23 00:18
年輕人終究是年輕人 太衝動了
※ 編輯: s208168 (61.223.39.26 臺灣), 02/23/2026 04:38:36
推 rudyvv : 推薦從淺草坐乘船到台場,輕鬆又可以賞景 02/23 07:45
好像還不錯
→ tsaihohan : 還可以去皇居、淺草相撲部屋、屋形船、賽馬場等 02/23 08:33
推 Kroner : 不動對關節最好,拎北都躺著 02/23 08:33推 LusirA : 建議排teamlab豐洲,長輩很好殺時間,可拍照可休息 02/23 10:35
噓 macetyl : 這行程老人會死掉 02/23 10:36
→ macetyl : 老人行程 飯店內用早餐 下午5點回飯店 之間 2-3點 02/23 10:37
→ macetyl : 即可 沒車 就叫計程車用千萬不要走 也不要換飯店 02/23 10:37
推 Kroner : 吃過關節保健品,都沒什麼效果,有推薦的牌子嗎? 02/23 10:37→ macetyl : 不然第二天就會說想在飯店休息了 02/23 10:38
好的 謝謝分享 當然會適時調整
→ macetyl : 如果有博物館神社多放一點時間 他們要拜拜 買東西 02/23 10:40
→ macetyl : 上廁所 什麼排隊築地之類的不要想 除非你要去現場 02/23 10:40
→ macetyl : 解壓縮 02/23 10:40
推 Kroner : 關節痛這種東西,比鬼還可怕! 02/23 10:40感覺築地就不去了
推 macetyl : 團費要收多一點 不然自己捏著全出 現場談錢很可怕 02/23 10:42
我了解
推 whereislove : 老人就是看自然風景、神社 02/23 13:35
→ whereislove : 然後睡午覺。 02/23 13:36
推 elily02 : 河口湖櫻花四月中才會有,三月中有花? 02/23 13:53
推 Kroner : 求推薦靠譜的復健診所,小弟關節治好再來跪謝! 02/23 13:53說不定會早開 (?
推 ckhou : 最後一天酒酒井OUTLET,我也是20點星宇,所以這麼排 02/23 14:22
我也排進去了
推 mktg : 老人團就是箱根河口湖三天兩夜散步泡溫泉 02/23 15:04
→ mktg : 然後你這個時間有河津櫻可以看,去爬文找景點 02/23 15:05
好的
推 ineda : 推淺草水上巴士,雙層巴士也可以坐一下,再去單軌電 02/23 15:41
推 Kroner : UC2推薦?有人試過嗎?靠譜嗎? 02/23 15:41→ ineda : 車,總之不要讓老人一直走路就是了 02/23 15:41
好的 我查查看
噓 airgp32002 : 老人逛寶可夢中心那是你想去的吧 02/23 21:25
正確 但我上面有說 通常附近是商場
※ 編輯: s208168 (61.223.39.26 臺灣), 02/23/2026 23:03:29
※ 編輯: s208168 (61.223.39.26 臺灣), 02/23/2026 23:28:34
推 kirhan2002 : 河口湖排成兩天比較好 東京對老人家來說吸引力有限 02/24 05:41
推 blueslovetw : 七個長輩每個都說沒意見,到時七個都有意見....不 02/24 11:09
推 Chricey : 樓上UC2當糖吃,天天走拿飛 02/24 11:09→ blueslovetw : 能一直走的的話,有的考慮規劃參加一日團包車我覺也 02/24 11:09
→ blueslovetw : 行省事多話 02/24 11:09
推 honey4617912: 我是覺得切一天去鎌倉也不錯 上午大佛 下午小町通/ 02/25 12:37
→ honey4617912: 八幡宮 傍晚回去就完事 當然如果想去七里濱/江之島 02/25 12:37
推 Kroner: 5樓關節跟X一樣 02/25 12:37→ honey4617912: 那裡的話也可以自己調整一下 02/25 12:37
推 takamiku : 老人腿不好體力變差 要排一些可以讓他們坐下來休息 02/26 15:20
→ takamiku : 地方 年輕人想逛自己去 02/26 15:20